[테크월드뉴스=이재민 기자] I/O 모듈 혹은 필드 정션 박스는 그것이 공정 자동화 설비에 사용되든 산업 자동화 시스템에 사용되든 관계없이 제품 라이프사이클 전반에 걸쳐 다양하게 나타나는 고유의 과제들을 해결해야 한다.
제품 관리자는 각 제품에 필요한 채널 수와 조합에 대해 결정해야 한다. 설계 엔지니어는 자신의 설계에 다양한 아날로그 또는 디지털 신호로 어떻게 최상의 성능을 달성하고, 경제적으로 시스템을 구현할 수 있을지 판단해야 한다. 설치 기사는 서로 다른 제품과 제품마다 다른 배선 방식 때문에 애를 먹을 수 있다.
이런 어려움을 해결하기 위해 고도로 유연성이 뛰어난 시스템을 설계할 수는 없을까?

아나로그디바이스(Analog Devices, 이하 ADI)가 출시한 소프트웨어 구성가능 입·출력(SWIO) IC는 바로 이런 요구를 충족하는 솔루션을 제공한다. 언제든 임의의 핀으로 어떤 기능과 조합이든 가능하기 때문이다.
공정 제어나 공장 자동화에 사용되는 산업용 프로그래머블 로직 컨트롤러(PLC) 또는 분산 제어 시스템(DCS)은 최종 고객이나 애플리케이션에 따라 저마다 요건들이 다를 수 있다. 따라서 이런 시스템을 위한 I/O 모듈 제품을 개발하기란 결코 만만치 않은 작업이다.
어떤 사용자는 4-20mA 같은 아날로그 출력 채널을 더 많이 원하고, 또 어떤 사용자는 디지털 입력을 더 많이 원할 수 있다. 같은 사용자라 하더라도 어떤 플랫폼으로는 아날로그 채널을 더 많이 원하고, 또 다른 플랫폼에서는 디지털 채널을 더 많이 원할 수도 있다. [그림 1]은 이런 딜레마를 보여준다.
인더스트리 4.0이 가속화됨에 따라 제조사들은 소비자 행동이나 수요에 따라서 민첩하게 변경 가능한 유연한 시스템이 필요해졌고, 그 결과 대량 생산과 예측 가능한 수요에 적합하도록 설계된 고정 기능의 시스템에만 의존할 수 없게 됐다. 다운타임(가동 중단)을 최소화하고, 대대적인 설비 투자를 필요로 하지 않으면서 신속하게 재구성이 가능한 유연한 시스템이 요구되는 것이다.
![[그림 1] 채널 수와 구성 가능성](https://cdn.epnc.co.kr/news/photo/202106/211078_210987_2426.jpg)
ADI의 SWIO 디바이스는 채널들을 입·출력으로 설정할 수 있을 뿐만 아니라 아날로그나 디지털로 프로그램할 수 있다. 아울러 2와이어 또는 3와이어 RTD나 써모커플을 판독하도록 효율적으로 구성할 수 있다.
SWIO는 이더넷 기반 제어 네트워크로 브리지로서도 사용할 수 있고, 10BASE-T1L 산업용 이더넷 시스템으로 업데이트를 필요로 하는 브라운필드 설비에도 적용할 수 있다. 이들 디바이스를 사용해 기존의 HART 가능 4mA-20mA 센서 및 엑추에이터, 10BASE-T1L 또는 100m 광섬유 백홀 사이에 변환이 가능한 표준화된 구성가능 필드 I/O 유닛을 개발할 수 있다.
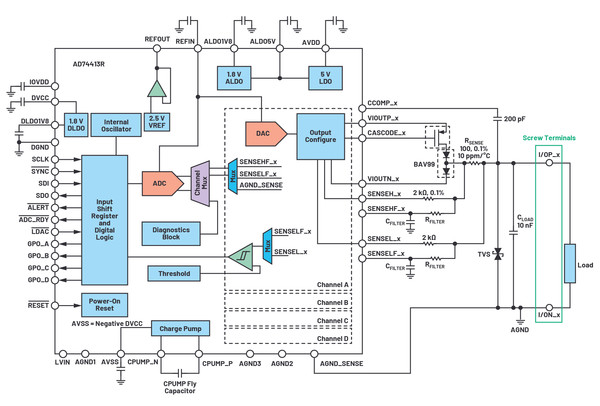
[그림 2]는 공정 제어, 공장 자동화, 빌딩 제어 애플리케이션에 사용하기에 적합하도록 설계된 4채널 SWIO 디바이스로서 AD74413R을 나타낸다. (이 글에서는 산업용 애플리케이션을 위주로 설명) AD74413R은 산업용 입·출력 장치에 적합한 고도로 통합적인 모놀리식 솔루션으로서 9 x 9mm 64핀 LFCSP 패키지로 제공된다. 또한 1개의 16비트 시그마-델타(Σ-Δ) ADC와 4개의 13비트 DAC를 포함하고, -40~105°C 동작 온도 범위에서 동작한다.
SPI 버스를 통해 구성 레지스터를 작성해서 4개 채널을 구성할 수 있으며, SPI 버스의 클록은 최대 24MHz까지 가능하다. AD74413R 레지스터 맵을 통해 사용자가 서로 다른 동작 모드의 디폴트 구성을 재설정할 수 있다.
![[그림 2] 소프트웨어 구성 가능 I/O 디바이스와 애플리케이션 회로 예시](https://cdn.epnc.co.kr/news/photo/202106/211078_210988_2926.jpg)
AD74413R의 16비트 시그마-델타 ADC는 단일 변환 요청에 4개 채널 중 하나 혹은 그 이상과 최대 4개 진단 입력으로 전류와 전압을 측정할 수 있다. 변환 레이트는 최대 4.8kSPS이고, 옵션으로 50Hz 및 60Hz 제거 필터를 사용할 수 있다.
각 채널에 포함된 13비트 R-스트링 DAC는 기본적으로 단조이며 선형적이다. 이들 DAC는 최대 25mA의 전류 출력을 지원하고, 결함 진단과 관련해 개방 회로 검출 기능을 포함한다. 마찬가지로 0~11V 범위의 전압 출력을 제공할 수 있다.
비용에 민감한 애플리케이션이라면 AD74413R의 매우 정확한 내부 레퍼런스를 사용해 DAC와 ADC를 구동할 수 있으며, 최고 성능이 필요할 때는 외부 레퍼런스를 사용할 수도 있다.
가능한 기능과 동작 모드
[표 1]은 각 채널의 기능을 나타낸 것이다. 이 디바이스는 전압 출력, 전류 출력, 전압 입력, 전류 입력(외부 구동), 전류 입력(루프 구동), 외부 RTD 측정, 디지털 입력 로직, 루프 구동 디지털 입력 등을 지원할 수 있다. 또한 파워업이나 디바이스 리셋 후에 디폴트 기능으로서 높은 임피던스 모드를 지원한다.
![[표 1] 선택 가능한 채널 기능](https://cdn.epnc.co.kr/news/photo/202106/211078_210989_3045.jpg)
전압 출력 증폭기는 최대 11V까지의 유니폴라 전압을 발생할 수 있다. 내부 저전압 차지 펌프는 증폭기가 True zero 출력 전압을 발생할 수 있도록 한다. 이 모드로는 외부 검출 저항이 전류 피드백을 제공하고(FVMI 접근법), 음의 피드백이 SENSEL_x 핀을 통해 적절한 전압 레벨로 제어한다.
전류 출력 모드는 DAC가 전류 출력을 제공하고(통상 0~25mA까지), 센서 저항(SENSEL_x 핀과 SENSEH_x 핀)으로 차동 전압을 검출해 조절할 수 있다. 낮은 저항성 부하가 존재할 때 다이(Die) 상에서 전력 소모를 줄이기 위해 외부 PMOS를 연결하고, 0~25mA 출력 전류를 통과시킬 수 있다.
전류 입력 모드는 외부 구동 및 루프 구동 구성을 지원할 수 있다. 16비트 시그마-델타 ADC가 검출 저항을 통해서 자동으로 전류를 측정한다. 이를 위해서는 필터링 가능 검출 핀들(SENSEHF_x와 SENSELF_x)이 사용된다. 이들 전류 입력 기능은 추가적으로 HART 호환 모드가 가능하며 최소한 230Ω의 수신 임피던스를 보장한다.
전압 입력 모드는 필터링 가능 포트(SENSELF_x)와 접지 검출을 통해 ADC를 사용하고, 전압을 측정한다. 플로팅 전압에 대해서는 추가적인 풀다운 옵션을 선택할 수 있다. 전압 입력 모드로는 ADC의 지정된 범위 설정을 사용해 써모커플을 측정할 수 있다.
저항 측정 모드는 2.5V 바이어스로부터 도출해낸 전압을 사용해 외부 2와이어 RTD를 바이어스 할 수 있다. 풀업 저항을 사용해 전압을 바이어스해서 정확한 비례식 측정을 할 수 있다. 낮은 여자 전류(excitation current)는 전력 소모를 최소화하고, RTD의 자체 발열을 줄인다.
디지털 입력 모드는 IEC 61131-2 타입 I, 타입 II, 타입 III 디바이스를 지원한다. 지정된 레지스터를 통해 임계값을 프로그램할 수 있다. 각 채널마다 범용 출력(GPO)과 사용자 프로그램 가능 디바운스 필터링 기능을 갖고 있다.
강건함과 진단 기능
AD74413R은 잡음이 심한 산업용 환경에서 견고하게 동작하고, 배선 잘못이나 서지 이벤트 같은 과전압 조건을 견딜 수 있도록 설계됐다. 라인 보호 기능을 내장해 AVDD 핀보다 더 높은 전위로 연결됐을 때 스크류 단자가 이 IC로 전력을 덤프하는 것을 방지한다. 입·출력 단자에 높은 서지가 발생하지 않도록 추가적인 TVS 다이오드 사용이 가능하다. 또한 SPI 인터페이스에 CRC(cyclic redundancy check) 기능을 포함해 AD74413R의 견고성을 더 높여준다.
여러 진단 기능은 AD74413R이 적절히 동작하는지 확인하고, 결함이 발생했을 때 경고를 알린다. 경고 조건이 발생하면 ALERT 핀이 동작하고, ALERT_STATUS 레지스터는 결함 원인을 확인한다. 온칩 진단 기능으로서 전원 전압, 레퍼런스, 다이 온도(경고 또는 셧다운), 스크류 단자 모니터링 등을 포함한다. 특히 배선 잘못으로 인해 스크류 단자에 AVDD보다 높거나 0V보다 낮은 결함 전압이 연결되는 것을 감지할 수 있다.
외부 검출 저항은 정상 동작뿐만 아니라 진단을 위해서도 유용하다. 예를 들어 전압 모드에 단락 회로 검출 기능을 제공하거나, 전류 출력 모드의 레귤레이션을 지원할 수 있다. 또한 옵션으로서 사용자는 자체적인 진단 루틴을 작성해 연결된 센서와 액추에이터를 테스트할 수 있다. AD74113R은 전압이나 전류를 발생시키고, 필드 디바이스로부터 전류나 전압 응답을 측정할 수 있기 때문이다.
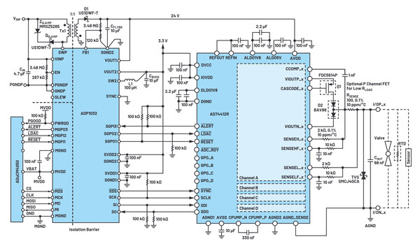
![[그림 3] AD7441xR과 ADP1032 전원 관리 유닛을 사용한 애플리케이션 회로 예시](https://cdn.epnc.co.kr/news/photo/202106/211078_210990_3154.jpg)
함께 사용하면 좋은 디바이스들
많은 애플리케이션에서 공통된 요구사항 중의 하나는 I/O 모듈이나 PLC가 마이크로프로세서 절연 기능을 지원하거나 버스 측으로부터 전자 제어 유닛을 사용할 수 있게 해달라는 것이다. 데이터와 전원 모두 갈바닉 절연이 필요하다. 이를 위해 ADI는 전적으로 SWIO 제품군에 적합한 전원 및 데이터 절연 제품들을 개발했다.
ADP1032는 고성능 절연형 전원 관리 유닛(PMU)으로서, 절연형 플라이백 및 벅 레귤레이터와 데이터 절연 채널들을 제공한다. [그림 3]에는 이 디바이스가 포함됐다. 이 디바이스는 2개의 레귤레이터를 위상 편이해 극히 낮은 전자기 간섭(EMI)을 달성한다. 전류 모드 플라이백 컨트롤러는 6~ 28V를 제공한다. 저전압 록아웃(UVLO), 과전류·과전압 보호, 인에이블 제어, 소프트 스타트, 슬루율 제어 기능 등을 포함한다. 이와 함께 7개의 저전력 디지털 절연 채널을 제공하는데, 4개는 SPI용, 3개는 범용 통신용이다.
I/O 모듈에서 또 다른 요구사항은 릴레이나 램프를 구동하는 것이다. AD74413R은 GPO를 포함하며, 이것을 특수한 디지털 출력(DO)으로 프로그램할 수 있다. 외부 PMOS와 ADM1270 전류 제한 컨트롤러를 사용해 이 핀으로 수백 mA를 레귤레이트할 수 있어 릴레이나 램프를 구동할 수 있다. ADM1270은 이런 유도성 또는 저항성 부하에 대해 쇄도 전류(inrush current) 제한과 과전류 보호 기능을 제공한다. AD74413R의 평가 보드는 대표적인 애플리케이션 예시를 보여준다. HART 변조가 필요할 때는 AD5700이 AD74413R 기반 시스템에 모뎀 기능을 제공한다.
지금까지 산업용 애플리케이션에 적합한 AD74413R에 대해 설명했다. 이 제품의 경량화 버전인 AD74412R은 빌딩 제어 애플리케이션용으로 적합하다. 이 제품은 -40~85°C의 축소된 온도 범위에서 동작하고, 완화된 전류 입력 및 출력 정확도를 지원하며 최대 26.4V의 전압을 제공한다.
글 : 하칸 우엔루(Hakan Uenlue) 선임 FAE
자료제공 : 아나로그디바이스(www.analog.com)
그래도 삭제하시겠습니까?



