[테크월드뉴스=이광재 기자] 다음 수십 년 동안의 지속가능성을 위한 중요한 비즈니스 요구사항을 보장하기 위해 주요 세력들이 협력하고 있다.
전세계의 정부, 비즈니스, 사람들이 2050년 넷제로(Net-Zero) 탄소 배출을 지원하기 위해 결집하고 있다. 제품 설계자는 이후의 제품 계획에 넷제로 지속가능성을 고려해야 하며 그렇지 않을 경우 치열한 시장 압력에 더 잘 대응할 수 있는 경쟁업체에 사업을 빼앗길 위험을 감수해야 한다.
전미 제조업체 협회(NAM)는 2022년 말 설문조사에 참여한 제조업체 경영진의 58%가 지속가능성이 미래 경쟁력에 필수적이라고 답했으며 이는 2019년의 유사한 설문조사보다 훨씬 높은 수치라고 발표했다.
제조업체와 생산업체의 경우 지속가능성은 에너지, 재료, 물 등의 자원을 고갈시키지 않고 공정과 관행을 계속적으로 지속할 수 있는 능력을 의미한다.
넷제로라는 용어는 2015년 196개국이 법적 구속력이 있는 국제 조약인 파리 협정을 채택하면서 유엔의 후원 하에 성문화됐다. 그 후 2017년 유엔 정부간 협의회는 2050년을 넷제로 이산화탄소(CO2) 배출 목표와 비CO2 배출의 대폭 감축 목표를 달성하는 시기로 설정했다.
보편적인 시행 의무가 없음에도 불구하고 넷제로 목표는 정부와 비즈니스에서 점점 더 많이 채택되고 있다.
이에 미국을 비롯한 30개 국가는 2050년까지 정부 운영에 넷제로 목표를 충족하고 2030년까지 탄소 배출량을 65% 감축하겠다고 공약했으며 전세계 2000대 상장 기업의 절반이 넷제로 를 달성하겠다는 목표를 세웠고 이는 상위 2000 카테고리의 연간 수입의 66%에 해당한다.
또 NAM에서 수행한 설문조사에 참여한 응답자의 45%는 자신의 회사가 공식적인 넷제로 목표를 세웠으며 30%는 2030년까지 이를 달성할 계획이라고 답했다.
넷제로의 상업적 영향
넷제로 지속가능성이 비즈니스에 미치는 영향은 막대하다.
미국 방위청은 2022년 제품에 약 2100억달러를 지출한 반면 민간 기관은 490억달러를 지출했다.
유럽연합 집행위원회는 넷제로 기술 제품 제조 생태계를 제안하면서 2030년까지 대량 생산되는 넷제로 기술의 글로벌 시장이 연간 6000억유로에 달할 것으로 예상했다.
제조업체는 전기 자동차 및 인프라, 최신 전력망, 건물 컨트롤러, 히트 펌프 등을 위한 제품을 생산할 것으로 예상됐다. 또 탄소 포집 기술에 대한 투자로 인해 기존 제조 공장을 개조하기 위한 새로운 제품 설계 및 솔루션에 대한 수요가 증가할 것으로 전망됐다.
넷제로로 전환하려면 2050년까지 최대 수백조달러의 막대한 자본을 재배분해야 할 것으로 예측됐다. 이를 위해서는 공장과 공구에 동력을 공급하는 방법부터 더 가볍고 더 견고한 재료 채택에 이르기까지 제조 부문의 비즈니스 수행 방식에 거대한 변화가 필요하다.
전체 제조 공급망이 영향을 받게 될 것이다. 넷제로로의 진행 상황을 측정하는 제조업체는 공급업체의 넷제로 진행 상황을 포함해 전반적인 탄소 발자국을 계산해야 한다.
논제로 비즈니스 기회에서 이익을 얻으려는 회사는 넷제로 목표를 달성하기 위해 나아가고 있음을 입증해야 한다.
회사는 재료 소싱부터 수명 종료 관리까지 전체 제품 수명 주기에 대한 탄소의 영향을 계산해야 한다. 설계자는 새로운 기술을 학습하고, 기존 공정을 조정하거나 대체하고 지속가능성을 핵심적인 설계 개념으로 만들기 위해 운영을 개선해야 한다.
주요 모범 사례 영역에는 ▲재료 사용을 줄이고 폐기물을 회수해 새로운 재료 및 제품을 제조하는 데 사용하는 순환 경제 관행 채택 ▲제품을 제조하는 중 재료 소비와 자원 사용을 최소화하는 등 제품 개발의 탈탄소화를 위해 공정 최적화 ▲새로운 설계 개념을 혁신하고 새로운 공구와 기술에 투자해 에너지 효율이 높은 제품과 공정 달성 ▲조직 내 지속가능성 챔피언의 수준 향상, 직원들의 두려움과 저항 해결, 넷제로 목표 달성에 필요한 재교육 및 새로운 기술 도입 등 변화 관리 문제에 집중해 넷제로 사고방식 조성 ▲필요에 따라 새로운 특징 및 기능을 제공하는 디지털화된 서비스를 통해 기계 시스템의 유용성 확장 등이 포함된다.
공급업체의 발전 기술 활용
아날로그디바이스(ADI)는 아날로그, 디지털, 소프트웨어 기술을 결합해 물리적 세계와 디지털 세계를 연결하는 120억달러(FY2023) 규모의 글로벌 반도체 선도업체다. 이 회사의 제품은 디지털화된 공장, 건물 자동화, 모빌리티, 디지털 보건 분야의 발전을 지원한다.
ADI는 2050년까지 넷제로를 달성하고 2030년까지 스콥(Scope)1 및 2 탄소 배출량을 50% 절감하며 2030년까지 ADI 제조 시설에서 발생하는 폐기물을 재생 가능 에너지로 100% 전환하기 위해 노력하고 있다.
ADI는 전력 효율적 동작 제어, 정밀 저전력 자산 상태 모니터링, 적응 가능한 지능형 감지, 작동, 제어를 통해 에너지 소비를 줄이고 자산 수명을 연장하며 원자재 사용을 줄이는 것을 목표로 하고 있다.
ADI는 광범위한 포트폴리오를 통해 제품 설계자에게 산업 자동화 및 지능형 건물 응용 분야의 에너지 효율을 개선하기 위한 광범위한 부품을 제공한다.
가변 속도 구동기= 전기 모터는 산업용 전기 사용량의 약 65%를 차지하는 것으로 추정된다. 역사적으로 이러한 모터의 대부분은 고정 회전 장치이며 모터에 가변 속도 구동기를 장착할 경우 전세계 에너지 사용량을 최대 10% 줄일 수 있다.
ADI의 가변 속도 구동기 솔루션은 고성능 전류 및 전압 감지, 견고한 분리, 고밀도 전력 관리, 원활한 연결 기능을 통합한다.
고전압, 고대역폭 전류 감지 증폭기(예: AD8410A 및 AD8411A)는 션트 저항기에서 양방향 전류 측정을 수행해 구동 성능을 개선하고 모터의 대역폭 및 응답 시간을 결정할 수 있는 피드백을 제공함으로써 모터가 피크 효율로 작동하도록 보장한다.
더 작은 인클로저에서의 전력 관리는 주요 설계 고려 사항이다. ADI는 2차측 정류기 전도 중 1차측 플라이백 파형에서 분리 출력 전압을 직접 감지하는 MAX17692와 같은 플라이백 스위칭 조정기 집적 회로를 제공한다. 2차측 오류 증폭기와 광 커플러가 필요 없으므로 설계자는 기존 플라이백 컨버터에 비해 인쇄 회로 기판(PCB) 공간을 최대 20%까지 절약할 수 있다.
위치 인코더= 정밀한 위치 및 토크 제어 기능을 갖춘 고효율 서보 구동 모터는 복잡한 부품을 더 빠르게 기계 가공할 수 있어 에너지 사용을 최적화할 수 있다. ADI 정밀 신호 조정 및 변환 기술은 잡음이 많은 산업 환경에서 소규모 신호를 정확하게 측정한다.
ADI의 제품은 고급 제어 루프 성능, 고효율, 고집적 전력 관리 기술을 제공해 기계 가공 공정에 필요한 에너지 소비를 줄이고 공장 처리량을 높일 수 있는 고성능 위치 인코더 솔루션을 개발하는 데 도움을 준다.
ADI 기술은 고성능 위치 인코더 솔루션을 제공하는 데 있어 출시 기간을 단축하는 데 도움이 될 수 있다. 이 회사는 광학, 자기, 리졸버, 선형 가변 차동 변압기와 같은 센서 유형에 대한 인코더 신호 체인 솔루션을 제공한다.
ADP320 3중 출력 저드롭아웃(LDO)은 광학 및 자기 인코더 신호 체인의 모든 부품에 전력을 제공하기 위해 낮은 정동작 전류, 저드롭아웃 전압 및 넓은 입력 전압 범위를 제공한다.
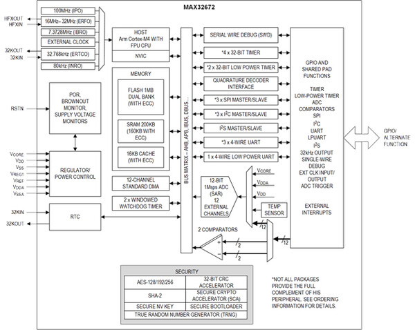
[그림1]에는 ADI의 MAX32672에 대한 간소화된 제품 구성도가 나와 있다. 이 제품은 신뢰할 수 있는 초저전력 고집적 32비트 마이크로 컨트롤러로 배터리 수명을 저하시키지 않으면서 복잡한 센서 처리 설계를 구현하고 레거시 설계의 8비트 또는 16비트 마이크로 컨트롤러에서 비용 최적화된 손쉬운 경로를 제공할 수 있다.
![[그림1] MAX32672 마이크로 컨트롤러의 간소화된 제품 구성도 [출처=ADI]](https://cdn.epnc.co.kr/news/photo/202511/325054_330442_1658.jpg)
개선된 제조 역량을 지원하기 위해 모터에 인코더를 통합하는 설계자는 감소된 인코더 폼팩터의 이점을 누릴 수 있다.
통합 전력 관리= ADI는 범용 선형 조정기, 배터리 구동식 시스템, 마이크로 프로세서 코어/논리 공급 장치와 같은 응용 제품을 위한 LT3029 및 휴대폰, 무선 모뎀, 주파수 합성기에 적합한 LT3024와 같은 저잡음 조정기를 포함해 콤팩트한 풋프린트 IC의 고집적 마이크로 전력 관리 솔루션을 제공한다.
믿을 수 있는 연결= ADI는 높은 데이터 전송률의 신뢰할 수 있는 데이터 전송을 위해 반이중 및 전이중 RS-485 트랜시버를 제공한다. 예를 들어 ADM3066E 및 ADM3067E는 다중 지점 버스 전송 라인에서 고속, 50Mbps, 양방향 데이터 통신을 제공하며 버스에서 최대 128개 트랜시버를 허용하는 1/4 단위 부하 입력 임피던스를 특징으로 한다.
설계자는 이러한 트랜시버의 역량을 평가 및 시연하는 데 도움을 주기 위해 EVAL-ADM3066EEBZ(그림 2)와 같은 여러 평가 기판을 이용할 수 있다.
![[그림2] ADI의 EVAL-ADM3066EEBZ 평가 기판은 10리드 MSOP 패키지로 ADM3066EBRMZ 반이중 RS-485 트랜시버를 위한 풋프린트를 제공한다. [출처=ADI]](https://cdn.epnc.co.kr/news/photo/202511/325054_330443_1733.jpg)
건물 컨트롤러= 새로운 건물 및 기존건물의 지속 가능성을 개선하려면 HVAC 및 조명, 재실 감지, 모니터 환경 조건을 제어하기 위해 측정, 연결, 처리 기술이 필요한다. 이는 건물 시스템의 디지털화를 활성화하는 지능형 에지 장치에 대한 수요를 일으킨다.
건물 자동화 시스템은 일반적으로 여러 컨트롤러와 이산 노드를 통합하며 각각 신뢰할 수 있는 연결을 필요로 한다. ADIN1110은 전체 시스템 수준의 전력 소비를 낮춰야 하는 통합 미디어 액세스 제어(MAC) 인터페이스를 갖춘 저전력 단일 포트 트랜시버이며 통합 전압 공급 모니터링 및 파워 온 리셋 회로망을 갖추고 있어 시스템 수준의 견고성을 향상시킨다.
지능형 건물은 에지에서 효율적인 전력 관리를 필요로 한다. ADI의 LTC4296-1은 단일 연선 이더넷 케이블을 통해 최대 52W의 전력과 데이터를 전송하는 10Base-T1L 컨트롤러 및 스위치용 SPoE(Single-Pair Power over Ethernet) 전력 소싱을 지원한다.
LTC9111은 건물 및 공장 자동화의 분류 기반 시스템에 특히 적합한 IEEE 802.3cg 호환 SPoE 전력 장치 컨트롤러다.
결론
2050년 넷제로 지속가능성에 대한 수요 증가는 제조 혁신, 리툴링, 발전하는 신기술을 지원하는 제품에 대한 큰 기회를 나타낸다.
2050년은 멀게 느껴질 수 있지만 이 기사에 인용된 데이터를 통해 정부, 비즈니스, 사회적 압력으로 인해 이미 여러 회사들이 2050 넷제로 및 2030 탄소 중립 목표를 현재 전략으로 구축하고 있음을 알 수 있다.
모든 공급업체는 궁극적으로 이러한 목표를 향한 진척을 보여야 할 것이다. 이러한 목표를 자신의 계획, 공정, 부품 공급에 선제적으로 통합하는 제품 설계자는 역사상 최대 산업 변천의 혜택을 누릴 수 있다.
원문은 DigiKey의 TechForum/Article을 참조하세요!
그래도 삭제하시겠습니까?



