[테크월드뉴스=디지키] 에너지 수확 애플리케이션은 일반적으로 한 개 이상 수확된 에너지원, 재충전이 가능한 배터리, 백업 1차 배터리 및 기타 에너지 저장 장치 등 여러 전원 중에서 선택해야 한다.
전원 멀티플렉서 회로를 통합함으로써 설계는 적절한 에너지 공급원 중에서 선택적으로 전환해 주변 에너지원의 변동, 높은 전류의 주기적 수요 또는 단순한 용량 추가 등을 처리할 수 있다.
전원 멀티플렉싱 회로를 구축할 때 엔지니어는 아날로그디바이스(Analog Devices), 페어차일드세미컨덕터(Fairchild Semiconductor), 맥심인티그레이티드(Maxim Integrated), ST마이크로일렉트로닉스(STMicroelectronics), TI(Texas Instruments), 비샤이(Vishay) 등 다양한 공급업체의 다양한 개별 및 직접 소자를 활용할 수 있다.
이상적인 에너지 수확 애플리케이션이란 주변 에너지원이 애플리케이션에서 요구하는 모든 전력 요구 사항을 충족할 수 있어야 하며 실제로 많은 애플리케이션들이 이상적 수준에 가까워지고 있다.
예를 들어 산업용 애플리케이션은 고속 모터 진동이나 환경에서 발생하는 고온 차이 같은 고에너지 주변 소스를 수확하여 제로 넷 전력 운영을 달성하는 경우가 많다. 마찬가지로 초저전력 애플리케이션은 저전력의 순간적인 에너지원으로부터 고효율의 에너지를 수확할 뿐만 아니라 전력 절약 기술을 신중하게 사용해 배터리 없이도 수년 동안 작동할 수 있다.
일부 경우에는 주요 주변 에너지원이 애플리케이션의 전력 요구 사항을 충족할 수 없을 수 있지만 충전식 배터리, 충전할 수 없는 기본 배터리, 다른 주변 소스를 수용할 수 있을 수도 있다.
이러한 설계에서는 전원을 전환하는 기능이 필요 전력이 변경되거나 사용 가능한 주변 에너지가 변경되더라도 지속적인 작동을 보장하는 간단한 솔루션이 된다.
간편한 스위칭
가장 간단한 접근 방식으로는 디자이너가 MOSFET를 패스 트랜지스터로 활용해 별도의 제어 신호로 주 전원 레일의 전압 소스를 켜고 끈다. 다른 모든 전원 스위칭 애플리케이션과 마찬가지로 전압강하(dropout)를 최소화하기 위해 가능한 한 낮은 ON 저항을 가진 MOSFET가 필요하다.
따라서 매우 낮은 전압 레일이나 높은 전류를 스위칭해야 하는 애플리케이션에서는 일반적으로 낮은 ON 저항을 가진 N-채널 MOSFET를 선호한다. 그러나 N-채널 장치는 설계자가 장치의 임계 전압보다 높은 게이트-소스 전압을 유지하기 위한 추가 전원 공급 장치를 제공해야 한다.
반면에 P-채널 장치는 추가 전원 공급이 필요 없어 설계자가 간단히 소스를 전원에 연결하고 드레인을 부하에 연결할 수 있다.
![[그림1] MOSFET은 전원과 부하간에 스위칭할 수 있는 간단한 솔루션을 제공한다. [출처=패어차일드세미컨덕터]](https://cdn.epnc.co.kr/news/photo/202502/311991_316209_5055.jpg)
하지만 대부분의 애플리케이션에서 단순한 게이트 MOSFET만으로는 안정적인 작동을 보장하기에 부족할 수 있다. 예를 들어 장치가 너무 빠르게 켜지면 공급 레일이 용량성 부하에 연결될 때 높은 전류가 흐를 수 있으며 이는 잠재적 손상을 초래하는 인러시 전류를 발생시킬 위험이 있다. 패어차일드세미컨덕터의 인텔리맥스(IntelliMax) 제품군과 같은 스위치는 n-채널 MOSFET에 슬루 레이트(slew-rate) 제어 회로를 통합해 이런 문제를 해결한다. 이는 FPF1015와 같은 n-채널 MOSFET 또는 FPF1204와 같은 p-채널 MOSFET에서 구현한다.
ST마이크로일렉트로닉스의 n-채널 VND7NV04나 비샤이의 p-채널 SI1869DH와 같은 특수 전원 스위치는 전류, 전압 제한 기능과 열 보호 기능을 결합해 이러한 문제를 더욱 효과적으로 해결한다(그림2).
그럼에도 불구하고 여러가지 전원 소스를 사용하는 애플리케이션은 더 복잡한 작동 조건을 제시할 수도 있고 더 광범위한 전원 선택 기능을 갖춘 장치가 필요할 수 있다.
![[그림2] ST마이크로일렉트로닉스의 VND7NV04와 같은 특수 IC는 전원 스위치와 함께 게이트 제어 및 보호 기능이 통합되어 있다. [출처=ST마이크로일렉트로닉스]](https://cdn.epnc.co.kr/news/photo/202502/311991_316211_5140.jpg)
전원 스위칭 애플리케이션의 설계를 더욱 간소화하기 위해 장치 제조업체들은 MOSFET와 안정적인 전원 멀티플렉싱에 필요한 추가 보호 및 제어 기능을 결합한 더 정교한 전원 선택 IC를 제공한다.
예를 들어 TI의 TPS2105와 같은 전원 멀티플렉서 IC는 n-채널 및 p-채널 MOSFET을 모두 포함한다. 이 장치의 이중 입력, 단일 출력 구성은 장치의 IN1 및 IN2 입력에 연결된 두 전원 소스 중 하나를 선택할 때 끊김 없는 출력 전압을 제공하도록 설계됐다.
IN1의 n-채널 MOSFET(250 mΩ ON 저항)은 더 높은 전류를 처리할 수 있는 경로를 제공하며 IN2의 p-채널 MOSFET은 낮은 대기 전류(0.75㎂)가 특징이다. 이 MOSFET은 일반적으로 개별 MOSFET에서 발견되는 기생 다이오드가 없어 스위치가 꺼져 있을 때 역류 전류를 방지한다.
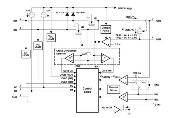
그럼에도 불구하고 전원 멀티플렉싱 회로는 여전히 서로 다른 전원을 전환할 때 교차 전도나 역전도 문제를 겪을 수 있다. TI의 TPS2115A는 이러한 문제를 완화하기 위해 교차 전도 감지기와 역전도 차단 기능을 통합했다(그림3).
비교기를 사용해 각 전원 FET의 게이트-소스 전압을 추적함으로써 장치의 교차 전도 감지기는 다른 FET의 게이트-소스 전압이 턴 온 임계 전압 이하일 때 하나의 FET만 켜지도록 한다.
![[그림3] TI의 TPS2115A와 같은 전원 멀티플렉서 IC는 교차 전도 제어 및 역전도 차단과 같은 고급 기능으로 기본 전원 스위치 기능을 강화한다. [출처=TI]](https://cdn.epnc.co.kr/news/photo/202502/311991_316212_5222.jpg)
전원 멀티플렉싱에서 역전도(reverse conduction)가 발생할 수 있는 상황은 회로가 고전압 공급원에서 더 낮은 전압 공급원으로 부하를 전환할 때다. 이 경우 전류가 부하 커패시터(capacitor)에서 낮은 전압 공급원으로 역행할 수 있다.
이러한 역전도를 최소화하기 위해 TPS2115A는 비교기(comparator)를 사용해 출력 전압이 공급 전압의 100mV 이내로 떨어질 때까지 공급에 연결되지 않도록 한다(그림3 참조). 한 번 공급원이 출력에 연결되면 출력 전압에 상관없이 연결된 상태로 유지된다.
통합 에너지 수확 솔루션
전원 멀티플렉싱은 에너지 수확 애플리케이션에서 일반적으로 요구되는 기능이므로 반도체 제조업체들은 이 기능과 전용 에너지 수확 기능을 결합한 특수 장치를 제공한다.
예를 들면 아나로그디바이스의 ADP5090과 TI의 bq25505는 매우 낮은 수준의 에너지원에서 마이크로와트의 전력을 추출하고 다른 공급원이 사용할 수 있는 수준 이하로 떨어질 때 재충전 가능한 에너지 저장 장치나 비재충전 1차 배터리로 전환할 수 있다.
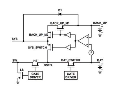
ADI ADP5090의 경우 통합된 전원 멀티플렉싱 회로가 대체 전원간의 전환을 관리한다.(그림4).
백업(BACK_UP) 전압이 BAT 전압보다 높을 때 회로는 백업 핀과 SYS 핀 사이의 내부 전원 스위치를 켠다. 반대로 백업 전압이 BAT 전압보다 낮으면 회로는 내부 스위치를 끈다.
비교기가 BAT 오프셋(일반적으로 185mV)을 제공해 입력 소스와 BAT가 백업 1차 배터리를 충전하지 않도록 방지한다.
![[그림4] 아나로그디바이스의 ADP5090은 에너지 수확 기능과 함께 대체 전원간의 전환을 위해 설계된 전용 전원 멀티플렉서를 통합한다. [출처=아나로그디바이스]](https://cdn.epnc.co.kr/news/photo/202502/311991_316213_539.jpg)
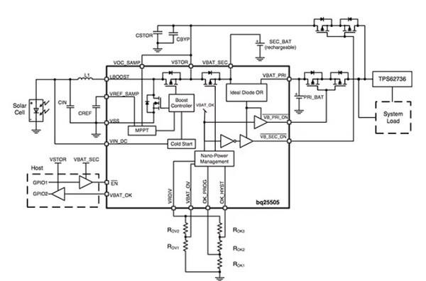
TI의 bq25505는 두 개의 전압 소스를 자율적으로 멀티플렉싱해 시스템 부하에 단일 전원 레일을 제공하는 게이트 드라이버를 제공한다. BA25505(그림5)를 사용하는 일반적인 설계에서는 두 개의 푸시-풀 드라이버가 VBAT_OK 신호에 따라 비재충전 1차 배터리(VBAT_PRI에 연결)와 2차 충전식 배터리(VBAT_SEC에 연결) 멀티플렉싱된다.
VBAT_OK가 낮아지면 VBAT_SEC의 2차 충전 배터리가 VBAT_OK 임계값 이하임을 나타내며 VB_SEC_ON 출력이 높아지면 그 뒤를 이어 VB_PRI_ON 신호가 낮아져 VBAT_PRI가 시스템에 연결된다.
드라이버는 2차 배터리와 1차 배터리의 이상적인 다이오드 OR로 전원을 공급받는다. 따라서 콜드 스타트 시에도 장치는 외부의 백 투 백 FET를 구동하기에 충분한 전력을 제공한다.
![[그림5] TI의 bq25505는 에너지 수확 기능과 외부 스위치를 통한 전원 멀티플렉싱 지원을 결합해 TPS62736과 같은 전압 조정기로 연결된다. [출처=TI]](https://cdn.epnc.co.kr/news/photo/202502/311991_316214_5344.jpg)
결론
주변 에너지에 의존하는 애플리케이션이 증가하는 전력 요구 사항에 직면함에 따라 여러 전원간의 스위칭 능력은 점점 더 중요해지고 있다. 기존의 MOSFET 장치는 기본적인 전력 스위치 기능을 제공할 수 있지만 전력 멀티플렉싱 설계는 일반적으로 높은 돌입 전류, 과열, 교차 전도와 같은 다양한 불리한 작동 조건으로부터 보호해야 할 필요성이 있다.
대신에 설계자는 특수 전력 멀티플렉서 IC 및 전력 다중화 기능이 내장된 에너지 수확 장치로 전환할 수 있다. 이러한 장치는 늘어가는 전원 선택 요구 사항에 대한 준비된 솔루션을 제공한다.
원문은 DigiKey의 TechForum/Article을 참조하세요
그래도 삭제하시겠습니까?



