
[테크월드뉴스=장민주 기자] 큐알티는 반도체 정전기 방전 에너지를 효율적으로 방출하여 화로를 보호하는 ‘정전기 방전 보호용 반도체 소자’ 개발 기술 특허를 출원했다고 2일 발표했다.
큐알티는 반도체 미세 정전기로 인한 오류를 방지하기 위해 탑재된 정전기 방전 보호용 반도체 소자를 고성능으로 더 작게 제작해 삽입할 수 있는 기술을 개발했다.
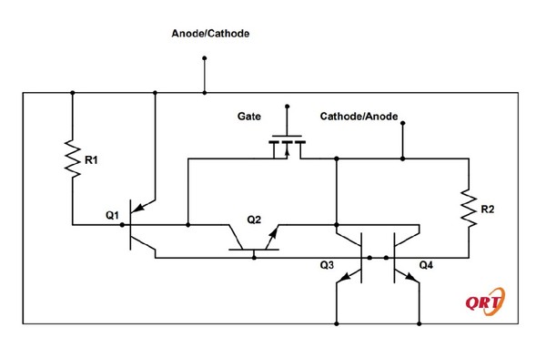
큐알티가 출원한 특허는 반도체 ESD(Electro-Static Discharge, 정전기 방전) 에너지를 효율적으로 방출하여 회로를 보호하는 기술이다. 새롭게 도입한 TLP(Transmission Line Pulse) 장비가 중요한 역할을 했다. TLP 장비는 보호회로에서 방출되는 ESD 전압과 방출할 때 견디는 최대 전압과 방출 속도를 결정하는 저항값을 정량적으로 수치화하여 구체적인 데이터 값을 제공한다.
TLP 장비를 통해 확보한 각종 세부 데이터를 기반으로 MOSFET(산화막 반도체 전기장 효과 트랜지스터), SCR(실리콘 제어 정류소자)의 구조를 개선, 작은 크기로도 반도체 정전기 방지 효과가 뛰어난 보호소자를 개발했다.
큐알티 관계자는 "반도체는 아주 미세한 정전기로도 칩에 손상이 간다”며 “사용중인 시스템이 오작동을 일으킬 수 있는 만큼 설계 과정에서부터 안정적이면서도 효율이 높은 정전기 방전 보호 소자를 탑재해야 한다"고 말했다.
회원가입 후 이용바랍니다.
개의 댓글
댓글 정렬
BEST댓글
BEST 댓글
답글과 추천수를 합산하여 자동으로 노출됩니다.
댓글삭제
삭제한 댓글은 다시 복구할 수 없습니다.
그래도 삭제하시겠습니까?
그래도 삭제하시겠습니까?
댓글수정
댓글 수정은 작성 후 1분내에만 가능합니다.
내 댓글 모음
장민주 기자
(mjjang@techworld.co.kr)



